As many managers know, it’s damn hard to create and cultivate healthy teams.
Management
A collection of 7 posts
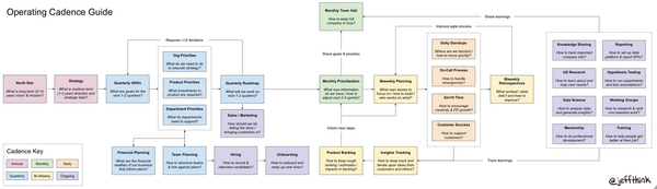
A universal planning calendar
A framework and visualization for setting up a organization-wide operating cadence that accounts for the PITA that is the Gregorian calendar.
What is the hiring manager looking for?
Hiring processes suck most of the time and for pretty much everyone involved. Here are some ideas for how you can fare better next time by better understanding the hiring manager’s perspective.
Where did the time go?
Many organizations have this peculiar condition where employees feel both exceedingly busy AND exasperated by the lack of tangible accomplishments that stem from all that work.
Beware the false summit!
Is your organization taking the first steps up some proverbial mountain without clarity of what the path to the summit looks like?
A guide to setting your company’s operating cadence
A diagram and scorecard that you can use to improve how your organization plans and delivers value to customers.
Manager as an ozone layer
Less “managers as shields” and “managers as sh*t umbrellas” metaphors, please.
Subscribe to Night Train
Get monthly posts delivered to your inbox!
Interested in other ways to support our work? Thanks!







