In my installing ramp meters on your product roadmap post, I made the case that organizations should leverage the idea of an "operating cadence" in order to make their planning processes more efficient and their delivery processes more impactful. Here’s the diagram I shared as part of that post:

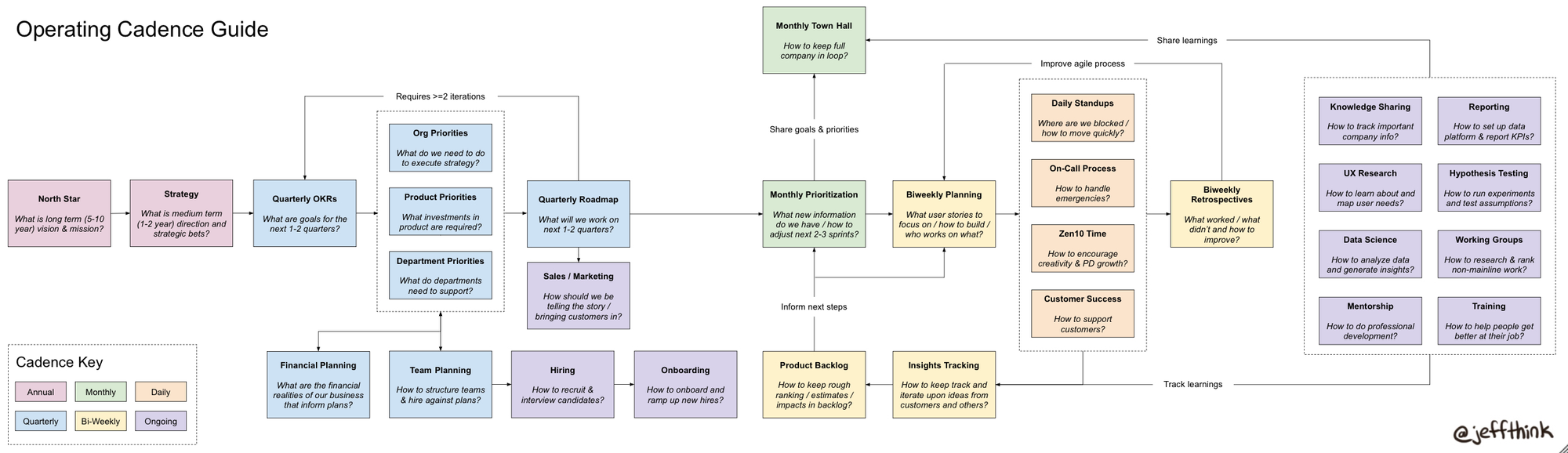
In this post, I'm sharing a more granular version of that diagram that I've used in consulting engagements:

When helping organizations prioritize improvements to their operational practices, I’ll use this diagram as an anchor for discussion, such as: “OK, what components here do we feel are particularly strong or weak?” and “What part should we focus on improving next?” To aid that process, I created a little scorecard to go along with it:

I realize that there are many approaches to this type of thing – consider this just a humble addition to the group. Let me know if you find it useful!


